skip to content
Wiki SaxnIT
User Tools
Register
Log In
Site Tools
Search
Tools
Show pagesource
Old revisions
Backlinks
Fold/unfold all
Recent Changes
Media Manager
Sitemap
Register
Log In
>
Recent Changes
Media Manager
Sitemap
Trace:
•
serverinfrastruktur
wiki:serverinfrastruktur
**This is an old revision of the document!**
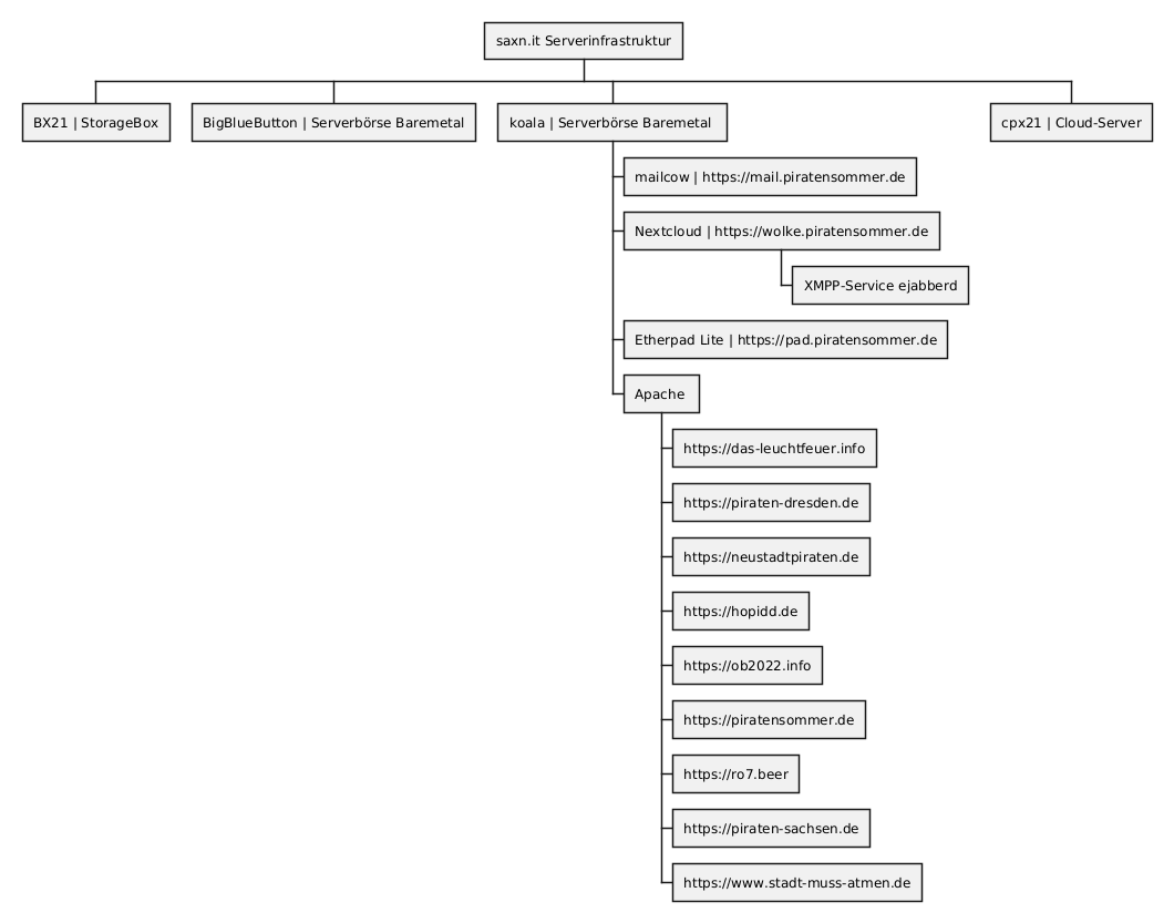
SaxnIT Serverinfrastruktur
BX21 | StorageBox
BigBlueButton | Serverbörse Baremetal
koala | Serverbörse Baremetal
mailcow | https://mail.piratensommer.de
Nextcloud | https://wolke.piratensommer.de
XMPP-Service ejabberd
Etherpad Lite | https://pad.piratensommer.de
Apache
https://das-leuchtfeuer.info
https://piraten-dresden.de
https://neustadtpiraten.de
https://hopidd.de
https://ob2022.info
https://piratensommer.de
https://ro7.beer
https://piraten-sachsen.de
https://www.stadt-muss-atmen.de
cpx21 | Cloud-Server
saxn.it Serverinfrastruktur
SVG
|
PNG
|
TXT
wiki/serverinfrastruktur.1768498013.txt.gz
· Last modified:
2026/01/15 18:26
by
janw
Page Tools
Show pagesource
Old revisions
Backlinks
Fold/unfold all
Back to top